中帆协关于开展2025年中国青少年小水手积分排名榜排名赛事申请工作的通知
2025-01-1517
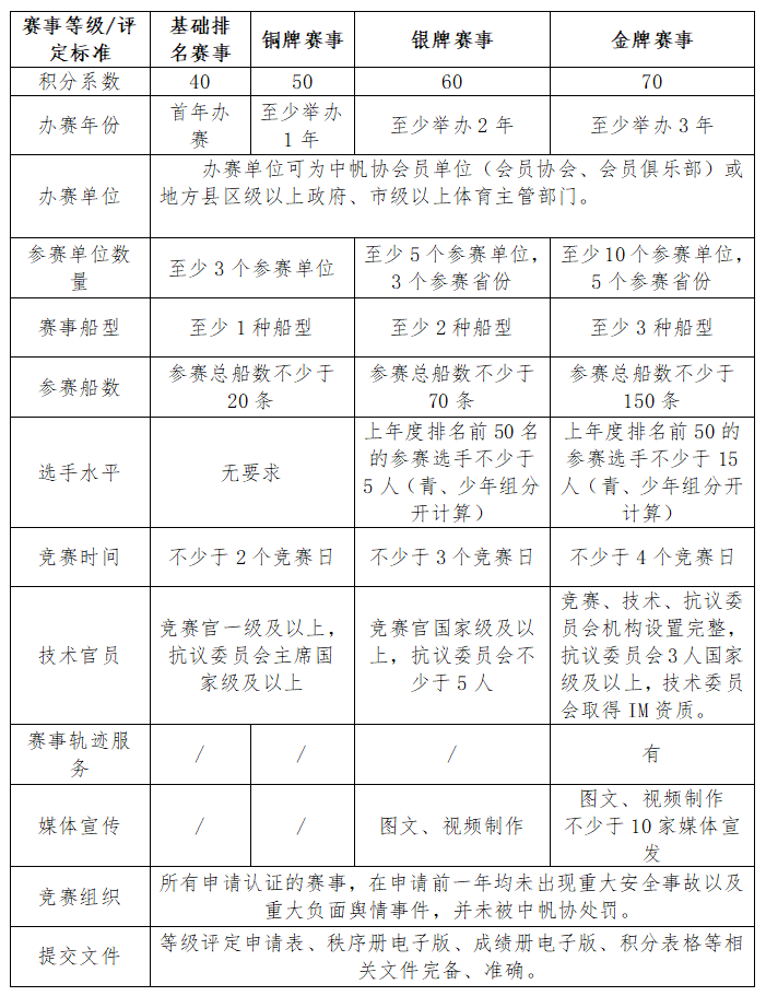
根据《中国青少年小水手积分排名榜排名办法(青年组、少年组)》(2025年1月修订版),现启动2025年中国青少年小水手积分排名榜排名赛事申报工作,具体如下:赛事认证申请单位应为中帆协会员单位或地方县区级以上政府、市级以上体育主管部门。(一)赛事认证申请单位须于1月27日前提交附件1申请表电子文件及盖章扫描件,所填写申请表内容应真实反映上一年度赛事情况。(二)中帆协将按下表所列认证标准,根据收到的申请表,对申请认证的赛事进行等级评定。
(三)评定结束后,中帆协将通过官方平台公示全年排名赛事目录。(一)所有排名赛事均将列入中帆协年度赛事计划,并在中帆协官方平台进行发布。(二)排名赛事组委会有权使用中帆协小水手积分排名赛事标识系统及中帆协小水手积分排名(金牌/银牌/铜牌/基础排名)赛事认证称号。(三)中帆协可向所有排名赛事选派比赛监督。比赛监督负责依照《帆船赛事活动比赛监督工作制度》对赛事等级进行评估并对赛风赛纪和赛事安全风险防控工作进行督导。(四)所有排名赛事须按要求体现中帆协及合作伙伴商务权益。如有利益冲突,协商确定。(五)所有排名赛事须于本年度赛事结束后一周内向中帆协提交赛事秩序册、赛事成绩册、赛事积分表格等相关文件。申报邮箱:hanjingting_cya@126.com附件:2025年中国青少年小水手积分排名榜排名赛事申请表(请点击左下角“阅读原文”下载查看附件,提取码:1234)






点我访问原文链接