中帆协关于组织中帆协小帆船培训体系高级教练培训班的通知
2025-01-2723
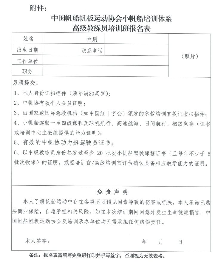
为持续推动中帆协小帆船培训体系发展,我协会拟于本年度举办两期小帆船培训体系高级教练培训班,现就有关事宜通知如下:3.开班说明:本期为武汉学院定向培养班,优先接收武汉学院学生报名参训。(三)申请者须拥有由国家或国际急救机构(如中国红十字会)颁发的急救培训证书。(四)申请者航行技术须达到所有小帆船驾驶课程的能力水平,并须持有有效的中帆协动力艇驾驶员证书。(五)申请者需以中级教练员身份签发过至少20批次小帆船驾驶课程证书且每年不得少于5批次,或经培训官/高级培训官评估确认具备相应教学能力。(八)初级教练一级、二级课程、日间航行和高速航海课程模拟教学及反馈培训讲师将依据中帆协小帆船培训体系《教练手册》中的教学理论章节对教练进行反馈,并根据本书中教学规范章节对教练的授课情况进行评估,通过提交“课程反馈表”进行学员通过与否的评定。参训学员应于7月25日前提交报名表至中帆协邮箱training_cya@126.com,邮件标题为“姓名+第八期高级教练班报名”。参训学员应于9月12日前提交报名表至中帆协邮箱training_cya@126.com,邮件标题为“姓名+第九期高级教练班报名”。附件:中国帆船帆板运动协会小帆船培训体系高级教练员培训班报名表(请点击左下角“阅读原文”下载查看附件,提取码:1234)



点我访问原文链接